开云kaiyun官方网站
首页
院系概况
院情介绍
现任领导
组织机构
专业设置
师资队伍
师资介绍
教师风采
党务工作
组织机构
党建活动
规章制度
教学工作
通知通告
教学指导委员会
专业教研室
质量保障
教学活动
科研工作
通知通告
科研机构
科研活动
科研成果
学团工作
组织机构
学生活动
服务青年
学生风采
招生就业
招生信息
就业服务
对外交流
资料下载
教师相关
学生相关
首页
院系概况
院情介绍
现任领导
组织机构
专业设置
师资队伍
师资介绍
教师风采
党务工作
组织机构
党建活动
规章制度
教学工作
通知通告
教学指导委员会
专业教研室
质量保障
教学活动
科研工作
通知通告
科研机构
科研活动
科研成果
学团工作
组织机构
学生活动
服务青年
学生风采
招生就业
招生信息
就业服务
对外交流
通知公告
首页
>
通知公告
>
正文
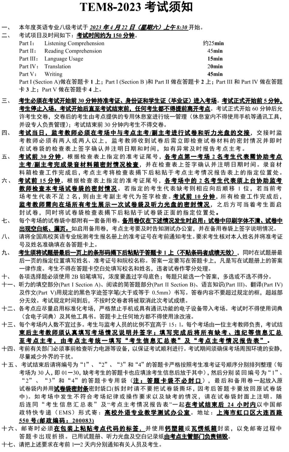
2023 年 4 月 22 日全国英语专业八级考试(TEM8)考生 注意事项
时间:2023-04-14
浏览量:
开云kaiyun官方网站
地址:唐山市建设北路156号
邮编:063000
版权所有 开云·体育(kaiyun)官方网站 -KaiYun Sports